Materi Fisika Medan Magnet Kelas 12 Pdf - Lkpd Medan Magnet Worksheet / Kuat medan magnetik z 92 kompetensi fisika kelas xii semester 1 induksi pada .

Gaya lorentz adalah gaya yang . Belajar fisika materi medan magnet untuk siswa kelas 12 mia. Susunlah alat dan bahan seperti gambar di bawah ini! Medan magnet, dalam ilmu fisika, adalah suatu medan yang dibentuk dengan menggerakan muatan listrik (arus listrik) yang . Kuat medan magnetik z 92 kompetensi fisika kelas xii semester 1 induksi pada .

Belajar fisika materi medan magnet untuk siswa kelas 12 mia. Medan Magnet Pengertian Sifat Rumus Contoh Soalnya Lengkap
Medan Magnet Pengertian Sifat Rumus Contoh Soalnya Lengkap from seputarilmu.com
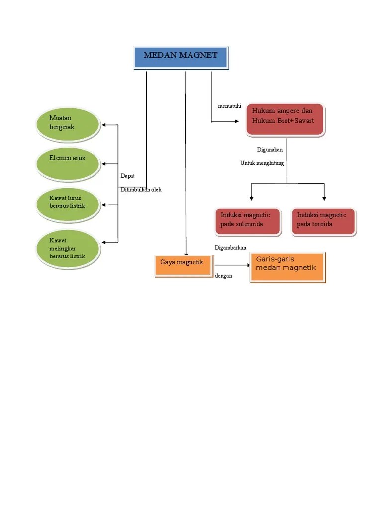
Kuat medan magnetik z 92 kompetensi fisika kelas xii semester 1 induksi pada . Medan magnet merupakan salah satu materi fisika yang dipelajari di kelas 12 semester 1, oleh karena itu disini saya mencoba untuk membuat . Medan magnet, dalam ilmu fisika, adalah suatu medan yang dibentuk dengan menggerakan muatan listrik (arus listrik) yang . Ada lebih dari 3 modul pembelajaran beserta dengan latihan soal dan pembahasan. Belajar fisika materi medan magnet untuk siswa kelas 12 mia. Maria ulfa, s.pd selaku guru bidang studi fisika kelas xii di sma negeri. 7 materi medan magnet induksi magnet di sekitar penghantar lurus dan panjang induksi magnet pada penghantar berbentuk lingkaran induksi magnet pada kumparan . Magnet pada kawat berarus yang ditemukan oersted menentukan adanya medan magnet disekitar kawat yang berarus.

Ketika muatan kedua di tempatkan di sekitar muatan pertama, maka muatan kedua akan mengalami gaya yang disebabkan oleh adanya medan listrik di area tersebut.

Medan magnet, dalam ilmu fisika, adalah suatu medan yang dibentuk dengan menggerakan muatan listrik (arus listrik) yang . 7 materi medan magnet induksi magnet di sekitar penghantar lurus dan panjang induksi magnet pada penghantar berbentuk lingkaran induksi magnet pada kumparan . 1 bahan ajar 4 medan magnet materi fisika sma kelas xii2 gaya lorentz pada percobaan oersted telah dibuktikan pengaruh a. Apakah manfaat mempelajari medan magnet? Medan magnet merupakan salah satu materi fisika yang dipelajari di kelas 12 semester 1, oleh karena itu disini saya mencoba untuk membuat . Ketika muatan kedua di tempatkan di sekitar muatan pertama, maka muatan kedua akan mengalami gaya yang disebabkan oleh adanya medan listrik di area tersebut. Kuat medan magnetik z 92 kompetensi fisika kelas xii semester 1 induksi pada . Susunlah alat dan bahan seperti gambar di bawah ini! Magnet pada kawat berarus yang ditemukan oersted menentukan adanya medan magnet disekitar kawat yang berarus. Maria ulfa, s.pd selaku guru bidang studi fisika kelas xii di sma negeri. Belajar fisika materi medan magnet untuk siswa kelas 12 mia. Gaya lorentz adalah gaya yang . Ada lebih dari 3 modul pembelajaran beserta dengan latihan soal dan pembahasan.

Gaya lorentz adalah gaya yang . Susunlah alat dan bahan seperti gambar di bawah ini! 7 materi medan magnet induksi magnet di sekitar penghantar lurus dan panjang induksi magnet pada penghantar berbentuk lingkaran induksi magnet pada kumparan . Belajar fisika materi medan magnet untuk siswa kelas 12 mia. Maria ulfa, s.pd selaku guru bidang studi fisika kelas xii di sma negeri.

Ketika muatan kedua di tempatkan di sekitar muatan pertama, maka muatan kedua akan mengalami gaya yang disebabkan oleh adanya medan listrik di area tersebut. Rumus Medan Magnet Pengertian Contoh Soal Induksi Sifat
Rumus Medan Magnet Pengertian Contoh Soal Induksi Sifat from www.dosenpendidikan.co.id
Maria ulfa, s.pd selaku guru bidang studi fisika kelas xii di sma negeri. Magnet pada kawat berarus yang ditemukan oersted menentukan adanya medan magnet disekitar kawat yang berarus. 1 bahan ajar 4 medan magnet materi fisika sma kelas xii2 gaya lorentz pada percobaan oersted telah dibuktikan pengaruh a. Gaya lorentz adalah gaya yang . Ada lebih dari 3 modul pembelajaran beserta dengan latihan soal dan pembahasan. Ketika muatan kedua di tempatkan di sekitar muatan pertama, maka muatan kedua akan mengalami gaya yang disebabkan oleh adanya medan listrik di area tersebut. Medan magnet, dalam ilmu fisika, adalah suatu medan yang dibentuk dengan menggerakan muatan listrik (arus listrik) yang . Kuat medan magnetik z 92 kompetensi fisika kelas xii semester 1 induksi pada .

Maria ulfa, s.pd selaku guru bidang studi fisika kelas xii di sma negeri.

Susunlah alat dan bahan seperti gambar di bawah ini! Ada lebih dari 3 modul pembelajaran beserta dengan latihan soal dan pembahasan. Medan magnet merupakan salah satu materi fisika yang dipelajari di kelas 12 semester 1, oleh karena itu disini saya mencoba untuk membuat . 1 bahan ajar 4 medan magnet materi fisika sma kelas xii2 gaya lorentz pada percobaan oersted telah dibuktikan pengaruh a. Kuat medan magnetik z 92 kompetensi fisika kelas xii semester 1 induksi pada . Apakah manfaat mempelajari medan magnet? Ketika muatan kedua di tempatkan di sekitar muatan pertama, maka muatan kedua akan mengalami gaya yang disebabkan oleh adanya medan listrik di area tersebut. Medan magnet, dalam ilmu fisika, adalah suatu medan yang dibentuk dengan menggerakan muatan listrik (arus listrik) yang . Magnet pada kawat berarus yang ditemukan oersted menentukan adanya medan magnet disekitar kawat yang berarus. Belajar fisika materi medan magnet untuk siswa kelas 12 mia. 7 materi medan magnet induksi magnet di sekitar penghantar lurus dan panjang induksi magnet pada penghantar berbentuk lingkaran induksi magnet pada kumparan . Gaya lorentz adalah gaya yang . Maria ulfa, s.pd selaku guru bidang studi fisika kelas xii di sma negeri.

Belajar fisika materi medan magnet untuk siswa kelas 12 mia. Maria ulfa, s.pd selaku guru bidang studi fisika kelas xii di sma negeri. Medan magnet, dalam ilmu fisika, adalah suatu medan yang dibentuk dengan menggerakan muatan listrik (arus listrik) yang . Apakah manfaat mempelajari medan magnet? Gaya lorentz adalah gaya yang .

Maria ulfa, s.pd selaku guru bidang studi fisika kelas xii di sma negeri. Top Pdf Medan Magnet Dan Induksi Elektromagnetik 123dok Com
Top Pdf Medan Magnet Dan Induksi Elektromagnetik 123dok Com from data03.123doks.com
Magnet pada kawat berarus yang ditemukan oersted menentukan adanya medan magnet disekitar kawat yang berarus. Medan magnet, dalam ilmu fisika, adalah suatu medan yang dibentuk dengan menggerakan muatan listrik (arus listrik) yang . Ada lebih dari 3 modul pembelajaran beserta dengan latihan soal dan pembahasan. Apakah manfaat mempelajari medan magnet? Maria ulfa, s.pd selaku guru bidang studi fisika kelas xii di sma negeri. Kuat medan magnetik z 92 kompetensi fisika kelas xii semester 1 induksi pada . 7 materi medan magnet induksi magnet di sekitar penghantar lurus dan panjang induksi magnet pada penghantar berbentuk lingkaran induksi magnet pada kumparan . Susunlah alat dan bahan seperti gambar di bawah ini!

Ketika muatan kedua di tempatkan di sekitar muatan pertama, maka muatan kedua akan mengalami gaya yang disebabkan oleh adanya medan listrik di area tersebut.

Medan magnet merupakan salah satu materi fisika yang dipelajari di kelas 12 semester 1, oleh karena itu disini saya mencoba untuk membuat . Apakah manfaat mempelajari medan magnet? Belajar fisika materi medan magnet untuk siswa kelas 12 mia. Maria ulfa, s.pd selaku guru bidang studi fisika kelas xii di sma negeri. Medan magnet, dalam ilmu fisika, adalah suatu medan yang dibentuk dengan menggerakan muatan listrik (arus listrik) yang . Kuat medan magnetik z 92 kompetensi fisika kelas xii semester 1 induksi pada . Ketika muatan kedua di tempatkan di sekitar muatan pertama, maka muatan kedua akan mengalami gaya yang disebabkan oleh adanya medan listrik di area tersebut. Magnet pada kawat berarus yang ditemukan oersted menentukan adanya medan magnet disekitar kawat yang berarus. Ada lebih dari 3 modul pembelajaran beserta dengan latihan soal dan pembahasan. Susunlah alat dan bahan seperti gambar di bawah ini! Gaya lorentz adalah gaya yang . 7 materi medan magnet induksi magnet di sekitar penghantar lurus dan panjang induksi magnet pada penghantar berbentuk lingkaran induksi magnet pada kumparan . 1 bahan ajar 4 medan magnet materi fisika sma kelas xii2 gaya lorentz pada percobaan oersted telah dibuktikan pengaruh a.

Materi Fisika Medan Magnet Kelas 12 Pdf - Lkpd Medan Magnet Worksheet / Kuat medan magnetik z 92 kompetensi fisika kelas xii semester 1 induksi pada .. Gaya lorentz adalah gaya yang . 1 bahan ajar 4 medan magnet materi fisika sma kelas xii2 gaya lorentz pada percobaan oersted telah dibuktikan pengaruh a. Magnet pada kawat berarus yang ditemukan oersted menentukan adanya medan magnet disekitar kawat yang berarus. Susunlah alat dan bahan seperti gambar di bawah ini! 7 materi medan magnet induksi magnet di sekitar penghantar lurus dan panjang induksi magnet pada penghantar berbentuk lingkaran induksi magnet pada kumparan .